Hi I'm Daisy

Digital Solutions Strategist | Systems Thinker | Generative AI | Front End Development

Education:

TOWSON UNIVERSITY – FISHER COLLEGE OF SCIENCE & MATH

Major: Computer & Information Systems

Relevant Coursework: Foundation of Database System Development, Cloud Computing, Business Analytics, System Analysis and Design, Data structure, Enterprise and systems Architecture.

I design and build digital systems that turn business ideas into practical, scalable solutions. With a background in Information Systems and a business track, I work at the intersection of technology, user experience, and operational efficiency.

I enjoy solving structured problems and thinking through how systems should function from both a business and user perspective. I’ve worked on projects involving workflow design, data reporting, and front-end development, which has helped me understand how technical decisions impact real users.

I also use AI tools thoughtfully to speed up research and prototyping, while making sure the final solution is accurate and aligned with business goals. As an entry-level technologist, I’m focused on learning quickly, contributing meaningfully, and building solutions that create measurable impact.

Emerging Technology |

Business-Driven Digital Systems | AI-Enabled Solutions |

Emerging Technology | Business-Driven Digital Systems | AI-Enabled Solutions |

Technical Stack & Creative Expertise

Creative Development & Engineering

  • Languages: Java, C/C++, SQL (T-SQL, DDL, DML), HTML, CSS3.

    Scripting & Automation: PowerShell, Terminal, Git.

    AI & Design Integration: AI-assisted workflow design, process automation, and BPMN modeling.

    Cloud Infrastructure: Proficient in AWS Cloud environment.

Human-Centered Design (HCD)

  • Accessibility: WCAG best practices, focus management, auditory feedback, and inclusive interface design.

    User Research: Usability testing, identifying UX barriers, and human-centered technical solutions.

    Prototyping: End-to-end digital workflow prototypes and interactive system design.

Data Visualization & Technical Strategy

  • Analytics: Power BI, Data Modeling, and Excel-based trend dashboards.

    Security & Identity: Role-Based Access Control (RBAC), Identity & Access Management (IAM), and security policy enforcement.

    Systems Thinking: Bridging business operational requirements with technical data-driven tools.

PROJECTS

Inventory Control Management System

An inventory management solution using Microsoft Forms for data collection, Excel for backend storage, and Power BI for real-time dashboard visualization.

This capstone project was developed during the Spring 2025 for Towson University's Fisher College Chemistry Department.

Business Context

The College of Science and Mathematics at Towson University required a centralized system to track equipment assets across departments. Existing tracking methods lacked structured visibility, filtering flexibility, and secure access controls, creating audit risk and inefficiencies.

My Ownership

I led the full design and implementation of a centralized inventory solution, including:

  • Data modeling

  • Dashboard development

  • Access control configuration

  • Stakeholder requirement translation

Technical Architecture

  • Microsoft Forms for structured, standardized asset intake and update submissions

  • Excel (Structured Data Tables) for centralized asset storage and controlled data management

  • Power BI Dashboards for real-time filtering, reporting, and cross-department visibility

  • Role-Based Access Control (RBAC) applied through permission management and segmented reporting views

More Documentation on Management System

  • Power BI Tutorials: Created a step by step tutorial for clients

    https://drive.google.com/file/d/1FyfCwTIYosJ3_L6GN4-1X_mfQWIAwozn/view?usp=share_link

  • PowerPoint Presentation on Project :

    https://drive.google.com/file/d/1w3gLu6viYZKp7WiOe_JBgkdNYcfExdoh/view?usp=share_link

Decision-Making , Tradeoffs & Business Impact

I evaluated implementing a flat-file structure for faster development versus designing a relational database model for long-term scalability.

I chose the relational model to enable multi-attribute filtering (department, cost, location), accepting increased development complexity to improve long-term reporting flexibility and audit readiness. This therefore:

  • Increased transparency across departments

  • Reduced manual tracking inefficiencies

  • Improved reporting accuracy

  • Strengthened audit preparedness

Front End Web Development Photography Portfolio(HTML/CSS)

I designed and developed a fully responsive photography portfolio website using semantic HTML and CSS. The goal of this project was to create a visually engaging platform to showcase photography work for a client while maintaining clean structure, accessibility, and performance.

The site was built with a mobile-first approach to ensure it adapts seamlessly across desktops, tablets, and smartphones. I structured the content using semantic HTML elements to improve readability, organization, and accessibility. Images include descriptive alt text, and the layout follows web accessibility best practices to support an inclusive user experience.

On the design side, I focused on simplicity and visual balance to allow the photography to remain the focal point. I implemented consistent styling, intuitive navigation, and organized content sections to create a smooth browsing experience.

Through this project, I strengthened my skills in:

  • Responsive web design

  • Semantic HTML structure

  • CSS layout and styling

  • Accessibility best practices

  • Content organization and front-end development

PROJECT HTML/CSS CODE FOLDER :

https://drive.google.com/drive/folders/185JovhoqXBaV3xHSV0GLHBeH2CnSrtxy?usp=share_link

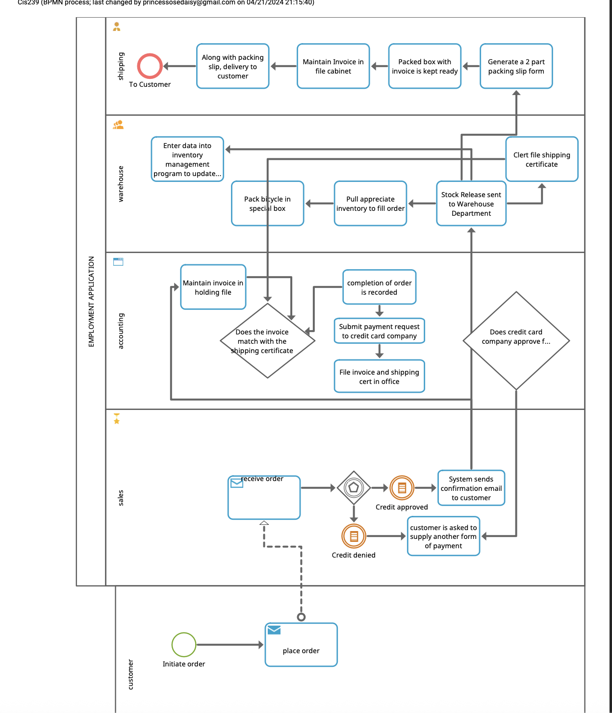
Order Fulfillment Workflow Prototype

Order fulfillment processes often suffer from fragmentation across departments, resulting in bottlenecks and misalignment between sales, accounting, and warehouse operations.

BPMN | AI-Assisted Design| Process Automation

• Built a digital workflow prototype modeling end-to-end order fulfillment, including ordering, credit approval, invoicing, inventory updates, and shipping.

• Used AI-assisted tools to refine process logic, generate workflow improvements, and explore automation opportunities.

• Translated business requirements into visual workflows to improve cross-functional collaboration between sales, accounting, and warehouse teams.

• Demonstrated systems thinking by connecting user experience, business logic, and technical workflow design.

FINALIZED WEBSITE GRAPHICS

BPMN Process

My Ownership

I designed a full end-to-end BPMN workflow prototype modeling:

  • Order placement

  • Credit approval

  • Invoicing

  • Inventory updates

  • Shipping coordination

Strategic AI Integration

I used generative AI tools during early-stage ideation to:

  • Generate workflow variations

  • Identify automation opportunities

  • Refine process logic

However, I manually validated outputs to ensure business rule alignment and operational feasibility.

AI accelerated iteration — but final decisions were guided by structured evaluation.

Tool & Architecture Decisions

I studied ERP platforms like Odoo to understand how CRM, accounting, and inventory modules integrate in enterprise systems. This informed realistic system design and cross-functional workflow modeling.

Accessible Interface Design for Blind Users-Inclusive Interface Design

The Challenge

Digital interfaces often prioritize visual aesthetics over functional accessibility, creating significant navigation barriers for blind and low-vision users. I set out to bridge this gap by auditing and redesigning elements to meet WCAG 2.1standards.

The Process

  • Audit: Identified friction points in focus management and auditory feedback loops.

  • Technical Fix: Implemented semantic HTML structures and ARIA labels to ensure screen-reader compatibility.

  • Design Strategy: Balanced contrast ratios and error-handling prompts to improve user independence.

The Result

  • Human-Centered Design: Successfully translated abstract compliance standards into a tangible, inclusive user experience.

  • Technical Implementation: Proved that accessibility is a core technical requirement, not an "add-on".

In my accessible interface project, I translated WCAG standards into practical design improvements evaluating focus management, contrast ratios, and error handling from a blind user’s perspective. This experience strengthened my ability to connect user experience goals to technical implementation decisions.

WCAG Guidelines

Why Choose Me ?

I combine technical skill with strong attention to detail and a user-focused mindset. Whether I’m developing a website, analyzing data, or building systems, I approach every project with structure, organization, and purpose.

I don’t just complete tasks — I focus on creating solutions that are clear, efficient, and easy to use. My background in Information Systems allows me to understand both the technical side of development and the practical needs of users and businesses.

What sets me apart:

  • Problem-Solving Mindset – I break down complex challenges into organized, actionable steps.

  • User-Centered Thinking – I prioritize accessibility, usability, and clean design.

  • Technical Foundation – Experience with HTML, CSS, data analysis, and system organization.

  • Professionalism & Reliability – Strong communication skills and commitment to quality work.

  • Continuous Learning – Always improving and adapting to new tools and technologies.

I’m passionate about building solutions that are both functional and impactful, and I’m excited to bring that dedication to a forward-thinking team.